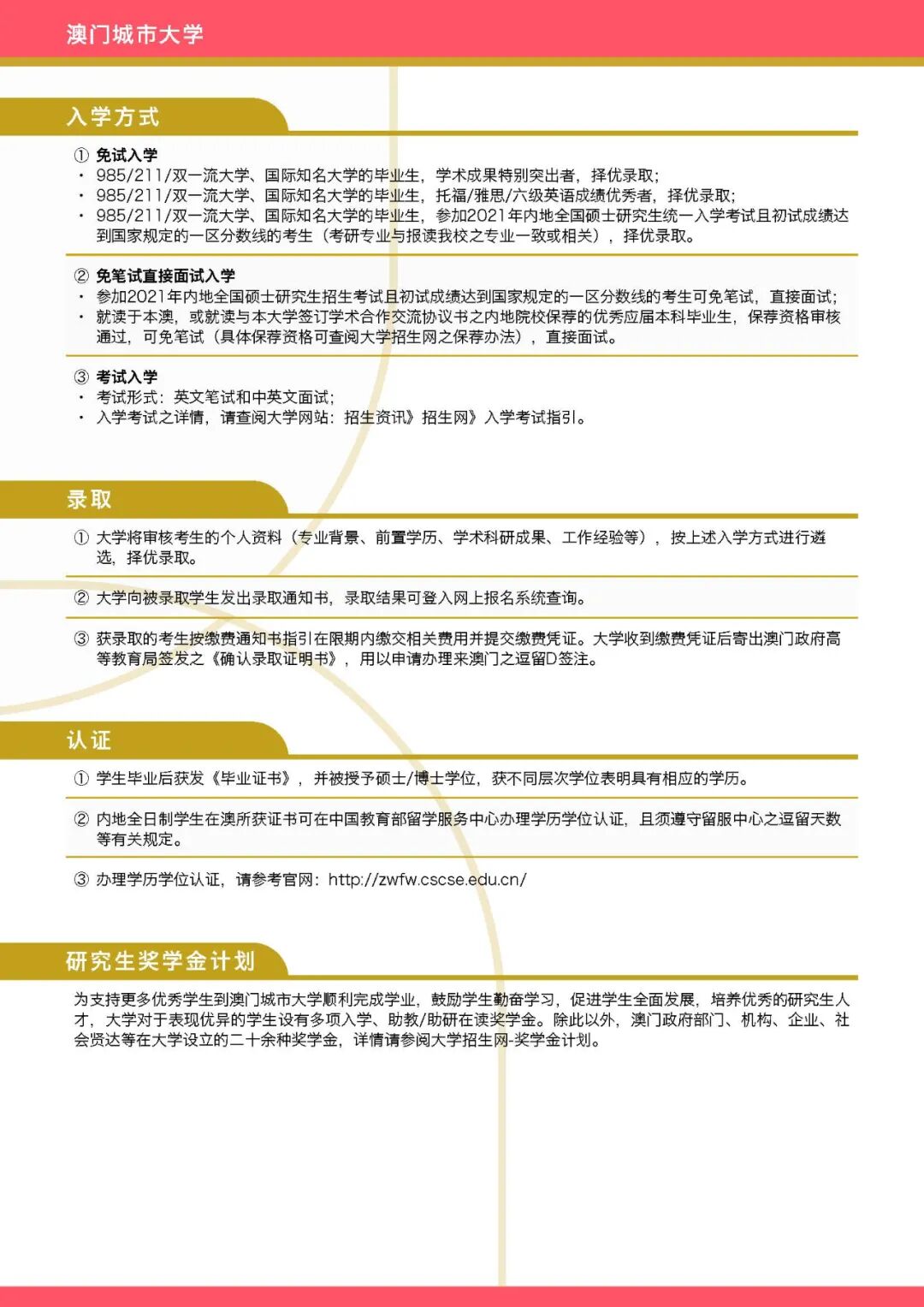
时间:2021-03-31 来源:澳门城市大学招生网
澳门城市大学前身为成立于1981年的东亚大学,于2011年更为现名,并开启了「更名、改制、转型、升级」的发展方针。大学精炼人文、艺术、商学、金融、新工科及社会科学学科特色,坚持走都会大学的办学道路,融入城市生活。秉持「根植澳门、服务湾区」的社会责任与办学使命,遵循「明德、博学、尚行」的校训精神,在粤港澳大湾区高等教育融合发展的背景下,培养澳门和区域所需的应用型、实务型人才,持续为城市及社会发展提供智力支持。
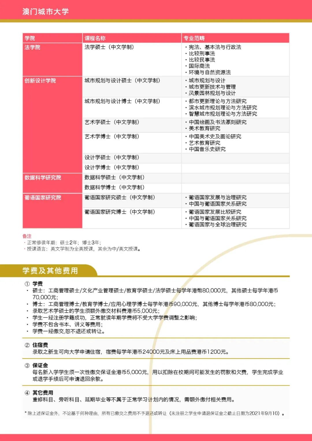
澳门城市大学现有学生近6000名,设有10个学院,提供9个学士学位、16个硕士学位及12个博士学位的逾40种中英文制课程。大学实践「国际学习」、「体验学习」、「跨文化学习」、「同伴学习」与「增值学习」并行的「五位一体」学习模式。持续提升教学质量,率先开展课程国际权威认证,旅游业管理专业的博士、硕士、学士学位课程为目前澳门唯一均获联合国世界旅游组织(WTO)TedQual优质教育素质认证的特色课程。
大学现设有特色鲜明的研究院/所/中心11个,部分研究机构为澳门首创或唯一设立,包括葡语国家研究院、心理分析研究院、数据科学研究院、教育部人文社科重点研究(伙伴)基地—澳门社会经济发展研究中心、「一带一路」研究中心、艺术教育研究中心、亚太商务研究中心、外语教育与研究中心、澳门教育发展研究所、澳门旅游博彩研究所、经济研究所等。大学科研成果斐然,科研团队持续承接包括国家自然科学基金、澳门基金会、澳门特区政府政策研究室、澳门特区政府人才发展委员会、澳门高等教育局、澳门贸易投资促进局等机构委托科学研究项目。
为满足社会对「终身教育、持续进修」的需求,大学下设公开学院及继续教育学院,积极探索优质高效的新型教学模式,优化特色学科,开设贴近社会需求的在职及专业培训类课程,以顺应社会对公开教育与继续教育的需求,推动实践全民终身教育。另外,大学亦是澳门提供最全面国际主流英语考试服务的基地之一,包括:多益(TOEIC)、托福(TOEFL)、雅思(IELTS)、SAT及大学英语四六级(CET4、CET6)等考试。
大学紧握粤港澳大湾区高等教育融合发展的时代机遇,聚焦湾区共建一流高等教育,「抓住机遇,发挥优势,立足区域,面向世界」,紧贴区域和国家发展的人才需求,为澳门培养更多「爱国爱澳」拥有家国情怀的青年人才。加强与大湾区高校的产学研交流,积极与葡语国家开展合作,向建设成为具国际竞争力的都会大学不断作出努力。
