[访问手机版]
扫一扫关注学校更多资讯
-高校直通车
云南招考
学校首页
院系设置
院校政策
食宿条件
特殊招生
我要咨询
已有
位关注本校
院校登录
|
我要咨询
院校动态
招生公告
招生章程
招生计划
历年分数
特殊招生
专业介绍
入学须知
收费标准
奖助政策
就业情况
录取信息
院校视频
招生简章
考生问答
招生章程
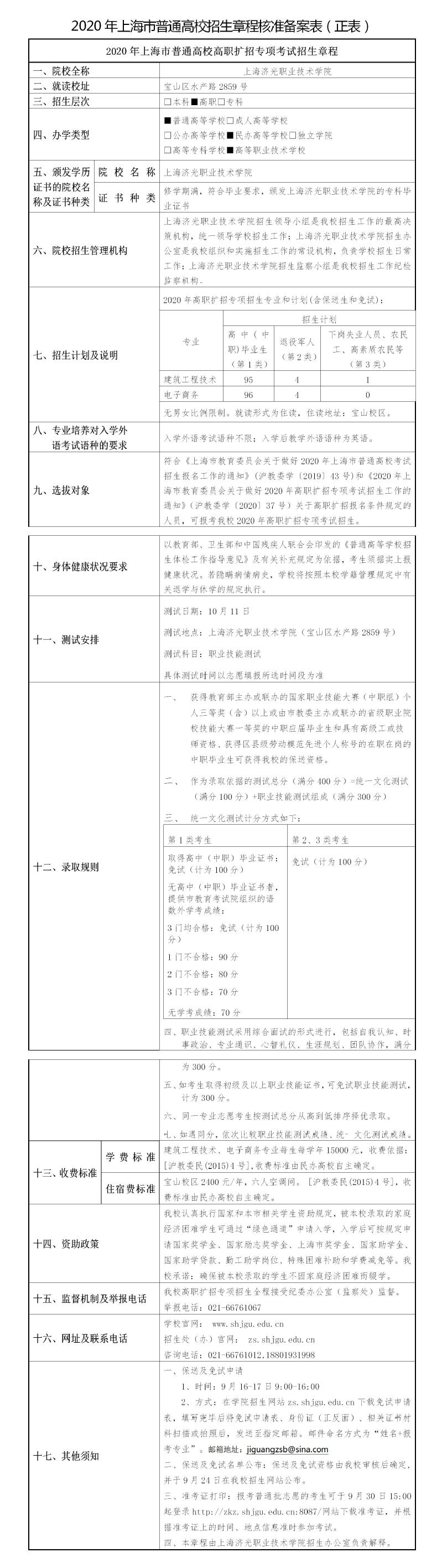
上海济光职业技术学院2020年高职扩招专项考试招生章程